天草市トップへ
文字サイズ変更 拡大標準
背景色変更 青黒白
何をお探しですか?

広報紙「市政だより天草」アンケート調査へのご協力ありがとうございました(結果公表)

最終更新日:

 天草市が発行する広報紙「市政だより天草」をご覧いただきありがとうございます。

 次の期間で実施したアンケート調査の結果を公表します。


調査期間

 令和7年10月28日~12月10日

調査方法

 次のいずれかの方法で回答

・「市政だより天草11月号」に掲載の二次元コード

・市ホームページに掲載のURL

・市公式LINE

・本庁舎と各支所に設置のアンケート用紙

回答者数

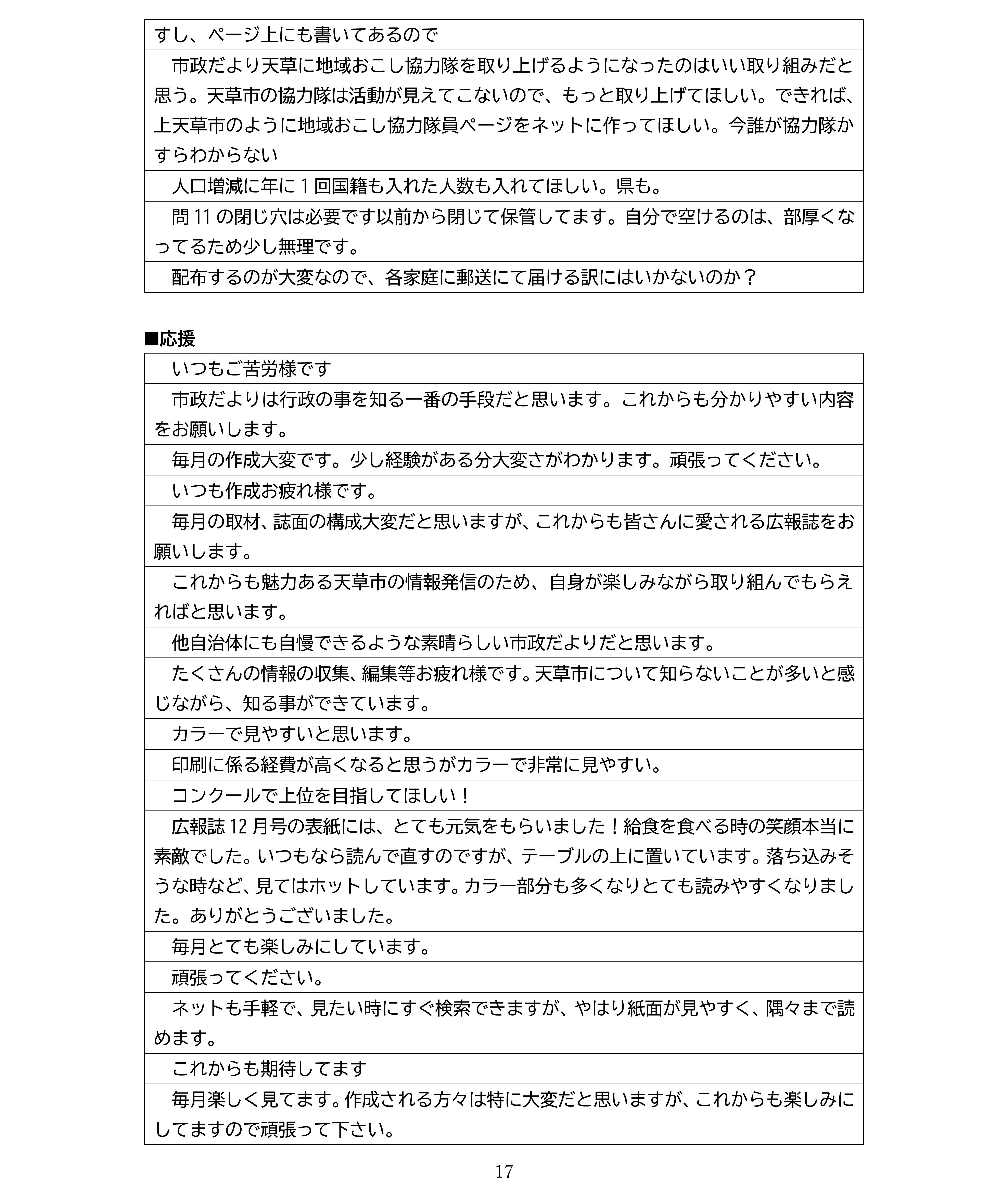
 521人

アンケート調査結果


  • 調査結果まとめ_ol-01
  • 調査結果まとめ_ol-02
  • 調査結果まとめ_ol-03
  • 調査結果まとめ_ol-04
  • 調査結果まとめ_ol-05
  • 調査結果まとめ_ol-06
  • 調査結果まとめ_ol-07
  • 調査結果まとめ_ol-08
  • 調査結果まとめ_ol-09
  • 調査結果まとめ_ol-10
  • 調査結果まとめ_ol-11
  • 調査結果まとめ_ol-12
  • 調査結果まとめ_ol-13
  • 調査結果まとめ_ol-14
  • 調査結果まとめ_ol-15
  • 調査結果まとめ_ol-16
  • 調査結果まとめ_ol-17
  • 調査結果まとめ_ol-18
  • 調査結果まとめ_ol-19
  • 調査結果まとめ_ol-20


このページに関する
お問い合わせは
(ID:11234)

重要なお知らせ

カウントダウン

ダイジェスト(旧トピックス)

トピックス

ページの先頭へ
天草市
法人番号 9000020432156
〒863-8631  熊本県天草市東浜町8番1号  
電話番号:0969-23-11110969-23-1111   Fax:0969-24-3501  
業務時間:月曜~金曜日の午前8時30分~午後5時15分
(ただし、土日・祝日、12月29日~翌年1月3日を除く)
天草市マップ
© 2023 Amakusa City.