天草市トップへ
文字サイズ変更 拡大標準
背景色変更 青黒白
何をお探しですか?

ホームページに関するアンケート調査へのご協力ありがとうございました(結果公表)

最終更新日:

 天草市が発行する広報紙「市政だより天草」およびホームページをご覧いただきありがとうございます。

 次の期間で実施したアンケート調査の結果を公表します。


調査期間

 令和7年11月26日~令和8年1月9日

調査方法

 広報紙「市政だより天草」令和7年12月号に掲載の二次元コード、またはホームページ内アンケート記事、アンケートシステムから回答(オンライン回答のみ)

回答者数

 107人

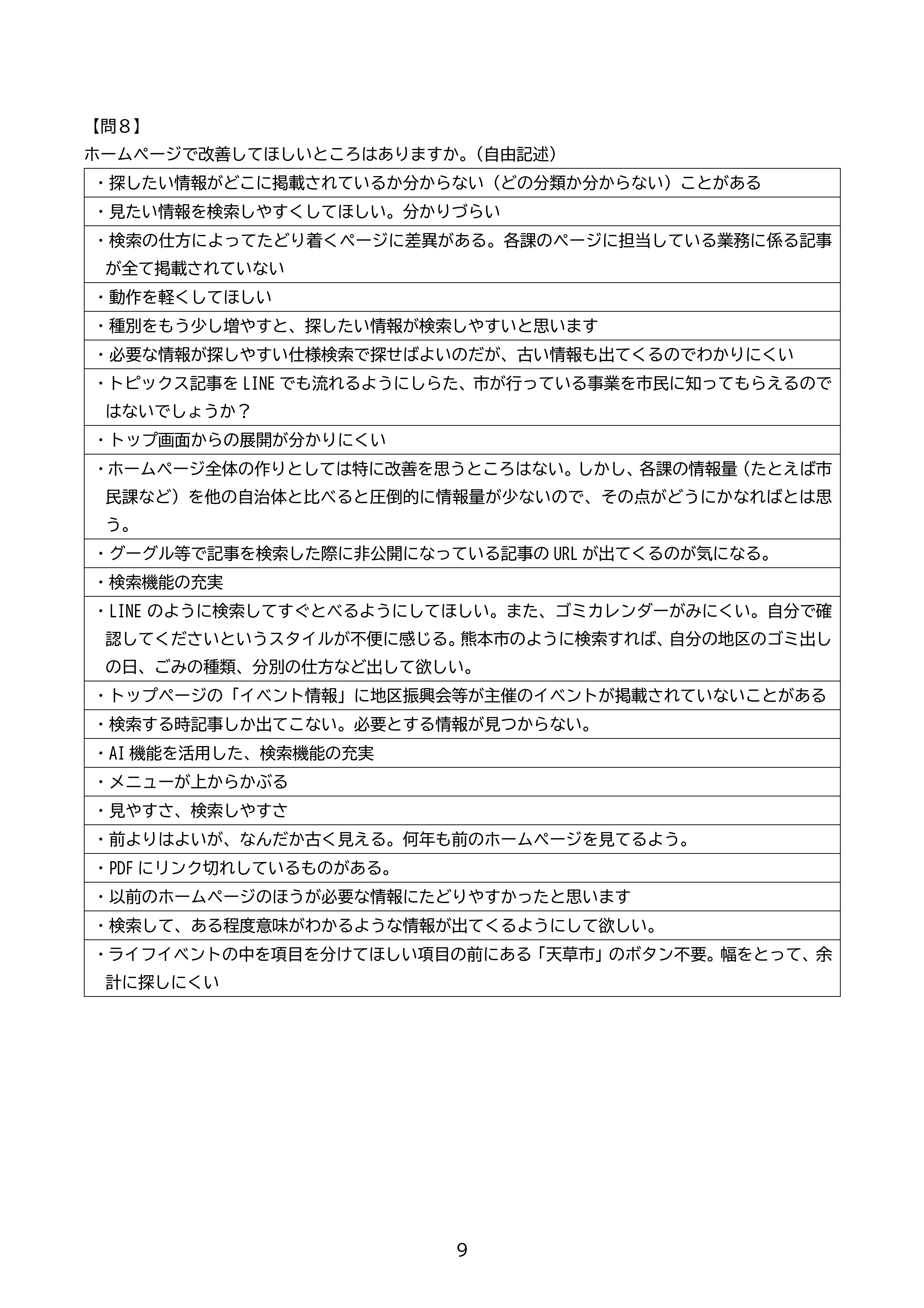
アンケート調査結果


  • アンケート集計結果-01
  • アンケート集計結果-02
  • アンケート集計結果-03
  • アンケート集計結果-04
  • アンケート集計結果-05
  • アンケート集計結果-06
  • アンケート集計結果-07
  • アンケート集計結果-08
  • アンケート集計結果-09
  • アンケート集計結果-10


このページに関する
お問い合わせは
(ID:13932)

重要なお知らせ

カウントダウン

ダイジェスト(旧トピックス)

トピックス

ページの先頭へ
天草市
法人番号 9000020432156
〒863-8631  熊本県天草市東浜町8番1号  
電話番号:0969-23-11110969-23-1111   Fax:0969-24-3501  
業務時間:月曜~金曜日の午前8時30分~午後5時15分
(ただし、土日・祝日、12月29日~翌年1月3日を除く)
天草市マップ
© 2023 Amakusa City.